ВВЕДЕНИЕ
Настоящее руководство по эксплуатации (далее РЭ) на программное обеспечение CONBAT RTA WIZARD содержит сведения о назначении, принципе работы, программного обеспеченья для записи и хранения испытаний аккумуляторных батарей, Стартерных АКБ «АВТО» и стационарных/тяговых АКБ «ИБП».
Battery Wizard Online — Это единый интерфейс для хранения, построения и печати отчетов испытаний АКБ, автоматическая проверка на соответствие параметров АБ по ГОСТ, хранение, обработка и каталогизация данных. Существует как в виде приложения на платформе (Android и iOS) CONBAT RTA WIZARD для считывания результатов испытаний прибора CONBAT RTA545 и хранения данных. Так и в виде веб сервиса Battery Wizard Online для хранения и подготовки протоколов испытаний АКБ.
Программа располагается на серверах компании ООО «Бэттери Сервис Групп» в Российской федерации. Состоит из Загрузчика данных, Парсера данных, Интерфейса пользователя, Базы данных, Модуля построения отчетов, Анализатор данных, Модуля экспорта данных.
Эксплуатация ПО должна проводиться специалистами, ознакомленными с настоящим руководством. Ответственность за безопасную эксплуатацию оборудования и аккумуляторных батарей несет эксплуатирующая организация.
ТЕРМИНЫ И СОКРАЩЕНИЯ
Таблица №2 Таблица терминов и сокращений.
| Сокращение | Полное наименование |
| АБ, АКБ | Аккумуляторная батарея |
| АВТО | Режим тестирования «АВТО» — стартерные АКБ. |
| ИБП | Источник бесперебойного питания Режим тестирования «ИБП» — стационарные, тяговые АБ. |
| ИС | Информационная система |
| МВО | Место выездного обслуживания |
| SOC | State of Charge – уровень заряда аккумуляторной батареи, где 0% это полностью разряжен, а 100% полностью заряжен. |
| SOH | State of Health – степень работоспособности аккумулятора, отражающая текущее состояние аккумулятора по сравнению с его идеальным состоянием. Единицами измерения SOH являются проценты. |
НАЗНАЧЕНИЕ
Приложение CONBAT RTA WIZARD — позволяет отсканировать QR-код, сформированный на тестере CONBAT RTA545, сохранить результаты тестирования АКБ в смартфон, сформировать протокол испытан в формате PDF и распечатать его. Выгрузить результаты тестирование в облачное хранилище данных BATTERY WIZARD ONLINE, где так же позволяет сформировать протокол тестирования и построить отчеты с помощью программы Battery Wizard Online.
ПОДГОТОВКА К РАБОТЕ
Требования к работе:
- Смартфон на операционной системе Android 10 (рекомендовано)
- Смартфон на операционной системе iOS 16
- Камера 10 Мп,
- Стабильное подключение к сети интернет.
- 500 Мб свободной памяти на устройстве
ПРИНЦИП РАБОТЫ
Принцип работы программного обеспечения CONBAT RTA WIZARD представлен на (Рис.1) ниже.

Рис. 1 Принцип работы программного обеспечения CONBAT RTA WIZARD
При тестировании АКБ тестером CONBAT RTA545, после измерений тестер выдает результаты в виде QR-кода, для сохранения и передачи результатов тестирования в сервис BATTERY WIZARD ONLINE, воспользуетесь мобильным приложением для сканирования записи данных CONBAT RTA WIZARD. После сканирования результаты тестирования сохраняются в аккаунте пользователя на мобильном устройстве, с возможностью чтения и отправки протокола испытаний на электронную почту. Данные так же можно отправить на облачное хранилище BATTERY WIZARD ONLINE хранение данный происходит на серверах компании ООО «Бэттери Сервис Групп» в Российской федерации данные полностью защищены и хранение бессрочно. Данные измерений можно привязать к объекту, где происходит тестирование. Так же можно получать протокол испытания в формате PDF для дальнейшей аналитики состояний АКБ.
ФУНКЦИОНАЛЬНЫЕ ВОЗМОЖНОСТИ И ДОСТУПНЫЕ ТАРИФЫ
Доступные тарифы подписки CONBAT RTA WIZARD, и различия подписок. Сравнение функционала приложения CONBAT RTA WIZARD для разных подписок. (Таблица №3)
Таблица №3
| Функционал | Приложение CONBAT RTA WIZARD (без подписки) | Подписка приложение CONBAT RTA WIZARD | Подписка на облако BATTERY WIZARD ONLINE | Подписка на приложение CONBAT RTA WIZARD + подписка облако BATTERY WIZARD ONLINE |
| Сканирование QR кодов | + | + | + | + |
| Распознавание QR кодов | + | + | + | + |
| Сохранение файлов тестов на смартфоне | + | + | + | + |
| Отправка и хранение файлов в облаке BATTERY WIZARD ONLINE | 50 Мб | 50 Мб | 1Гб | 1Гб |
| Сохранение и просмотр файлов тестов в формате PDF смартфоне | — | + | — | + |
| Доступ к файлам тестов, хранимым в облаке BATTERY WIZARD ONLINE с ПК | — | — | + | + |
| Возможность просмотра, сохранения в PDF и печати расширенных полей в отчетах | — | — | + | + |
| Хранение данных в виде SQL таблиц | — | — | + | + |
| Привязка данных тестов к объекту, хранение истории тестов | — | — | + | + |
Приложение CONBAT RTA WIZARD и BATTERY WIZARD ONLINE позволяет:
- Сохранение результатов тестирования АБ, тестером CONBAT RTA545.
- Расшифровка результатов тестирования.
- Печать и сохранение протоколов тестирования состояния АБ в PDF формате.
- Хранения данных.
- Адресация объектов тестирования.
- Аналитика данных состояния АБ.
УСТАНОВКА И ВХОД В ПРИЛОЖЕНИЕ CONBAT RTA
Cкачайте архив последней версии программного обеспечения с сайта https://batterywizard.ru/conbat-rta-wizard/ и установите его на своем смартфоне на платформе Android или iOS. Для подключения к веб-сервису BATTERY WIZARD ONLINE зарегистрируетесь на сайте https://batterywizard.ru/ и зайдите в личный кабинет https://online.batterywizard.ru. Авторизация в приложение осуществляется при помощи аккаунта Battery Wizard Online. (Рис.2)

Рис. 2 Страница авторизации
После прохождения авторизации в целях повышения безопасности и быстрого доступа в приложении требуется установить PIN-код. (Рис.3)

Рис. 3 Установка PIN-кода
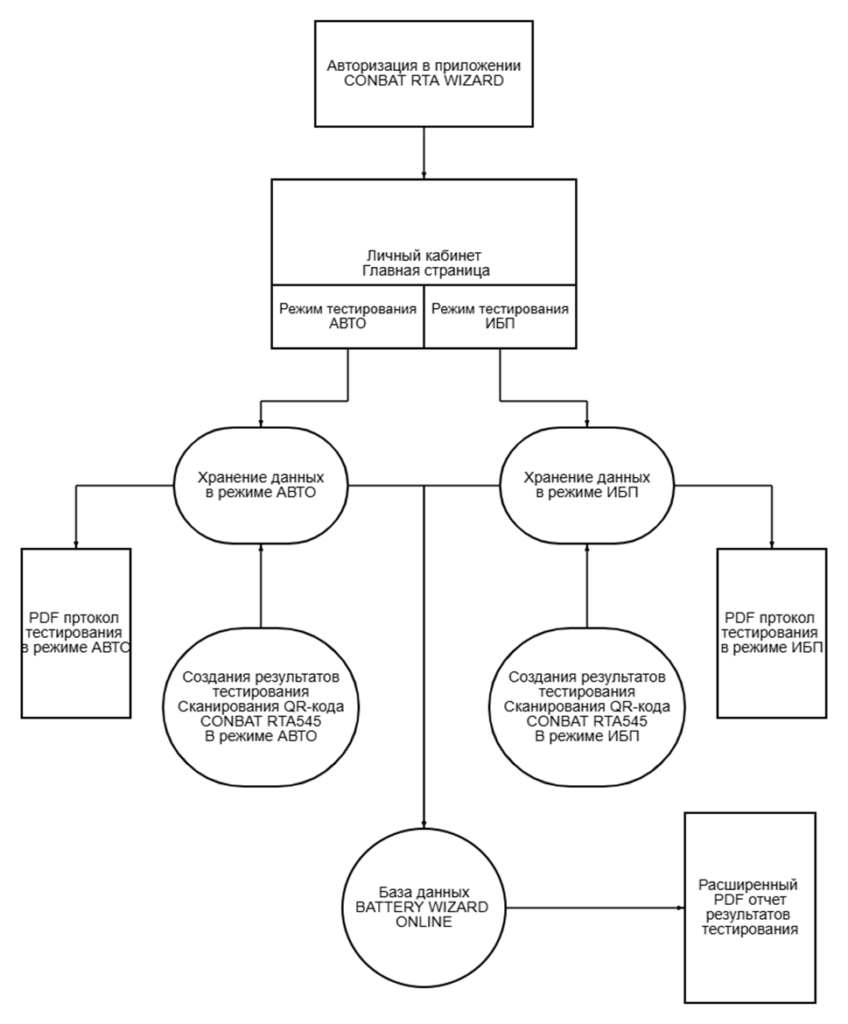
ОБЗОР ПРИЛОЖЕНИЯ БЛОК-СХЕМА
Блок-схема приложения CONBAT RTA WIZARD (Рис.4)

Рис.4 Блок-схема приложения CONBAT RTA ONLINE
НАСТРОЙКИ ПРИЛОЖЕНИЯ
Настройка приложения, состоит из имени аккаунта профиля, тарифа подписки, версии приложения. Настройки камеры «Игнорировать номер АКБ при считывании QR». «Удаление отправленных файлов» форматирование данных сканирования тестов. (Рис.5)

РАБОТА С ПРИЛОЖЕНИЕМ
При входе в приложение CONBAT RTA WIZARD вы попадаете на главную страницу (Рис.6).

Рис. 6 Главное меню CONBAT RTA WIZARD
Главное меню состоит из:
- Учетной записи, тариф подписки, режима замера и меню настроек.
- Раздел новости и обновления в этом разделе представлены последние обновления и новости сервиса.
- Поддержка, вопросы по работе приложения и сервиса CONBAT RTA WIZARD.
- Режим тестирования «АВТО» — стартерные АКБ.
- Режим тестирования «ИБП» — стационарные, тяговые ИБП.
- Переход в файлохранилище выбранных режимов тестирования.
РАБОТА ПРИЛОЖЕНИЯ В РЕЖИМЕ АВТО
В окне «Файлы» представлен список проведенных и сохранённых результатов тестирования на облачном сервисе BETTERY WIZARD ONLINE и возможность проведение сканирования и записи данных тестирования АБ в выбранном режиме измерений АВТО (Рис.7).

Страница состоит из:
- Списка измерений тестирования. Состоит из имени файла, PDF протокола тестирования, размера файла, и номер в реестре измерений в облачном сервисе BATTERY WIZARD ONLINE (если номер отсутствует данные не загружены на облачное хранилище)
- PDF протокол тестирования в режиме «АВТО» (только в версии с подпиской) (Рис.8).

Рис. 8 Протокол тестирования АКБ в режиме АВТО.
Протокол тестирования АВТО (Рис. 8) состоит из:
- # – состоит из номера тестирования в памяти инструмента.
- Type – Типа замеряемой АКБ.
- U – Напряжение.
- R – Сопротивление.
- SOC% – Расчетный уровень зарядки АКБ отображается в процентах
- REF – Номинал АКБ и тип стандарта измерений
- CCA – Ток холодной прокрутки
- SOH% – Ресурс аккумулятора
- Status – Статус состояния АКБ
- Статус АКБ в режиме АВТО состоит из:
- STATUS: OK – АКБ исправна.
- STATUS: CH – Зарядить АКБ.
- STATUS: CR – Зарядить и ретест.
- STATUS: RB – Замените АКБ.
- STATUS: BB –АКБ неисправен
- Номер тестирования в реестре BATTERY WIZARD ONLINE.
- Кнопка «Отправить» отправляет результаты тестирования в облачное хранилище BATTERY WIZARD ONLINE. (только в версии с подпиской).
- Кнопка «Создать» переводит в меню создания сканирования результатов тестирования.
Создание результатов тестирования.

Рис. 9 Страница сканирования результатов тестирования.
Для записи в файл результатов тестирования АКБ, нажмите кнопку «Сканировать». (Рис.9)
Наведите камеру смартфона на прибор CONBAT-545 с формированным QR-кодом. (Рис.10)

Рис. 10 Сканирования QR-кода.
Приложение расшифрует данные результатов тестирования. (Рис.11)

Рис. 11 Данные результата тестирования.
- Номер замера в памяти инструмента –«Measurement No. 87»
- Типа замеряемой АКБ – TYPE: WET
- Статус состояния АКБ – STATUS: GOOD BATTERY
- Ресурс аккумулятора отображается в процентах – SOH: 100%
- Расчетный уровень зарядки АКБ отображается в процентах – SOC: 100%
- Напряжение – 13.90V
- Сопротивление – Internal R: 0,220 mOhm
- Номинал и тип стандарта измерений – Rated: 680A EN
Для сохранения результатов измерений, нажмите кнопку «Сохранить и выйти». Для дальнейшего сканирования, нажмите кнопку «Сохранить, сканировать следующий». При ошибке или некорректном сканировании нажмите кнопку «Повторить». При отсутствии сети нажмите кнопку «Галерея» и выберете ранее сфотографированный QR-код. (Рис. 12)

Рис. 12 Сохранение и перезапись данных.
Результаты тестирования

Результаты тестирования (Рис.13) состоят из:
- Номер замера в памяти инструмента – #
- Типа замеряемой АКБ – TYPE
- Напряжение АКБ – U
- Сопротивление – R
- Расчетный уровень зарядки АКБ отображается в процентах – SOC%
- Номинал АКБ и тип стандарта измерений – REF
- Ток холодной прокрутки – CCA
- Ресурс аккумулятора – SOH%
- Статус состояния АКБ – STATUS
- STATUS: OK – АКБ исправна.
- STATUS: CH – Зарядить АКБ.
- STATUS: CR – Зарядить и ретест.
- STATUS: RB – Замените АКБ.
- STATUS: BB –АКБ неисправен.
Для подтверждения и сохранения результатов сканирования, нажмите кнопки «Готово», измерения записываются в файлы выбранной категории в приложении CONBAT RTA WIZARD. (Рис.13)
РАБОТА ПРИЛОЖЕНИЯ В РЕЖИМЕ ИБП
В окне «Файлы» представлен список проведенных и сохранённых результатов тестирования на облачном сервисе BETTERY WIZARD ONLINE и возможность проведение сканирования и записи данных тестирования АБ в выбранном режиме измерений ИБП (Рис.14)

Рис. 14 Работа с файлами в режиме ИБП
Страница состоит из:
- Списка измерений тестирования. Состоит из имени файла, PDF протокола тестирования, размера файла, и номер в реестре измерений в облачном сервисе BATTERY WIZARD ONLINE (если номер отсутствует данные не загружены на облачное хранилище)
- PDF протокол тестирования в режиме «ИБП» (только в версии с подпиской) (Рис.15).

Рис. 15 Протокол тестирования в режиме ИБП.
Протокол тестирования ИБП (Рис. 15) состоит из:
- # – состоит из номера тестирования в памяти инструмента.
- Type – Типа замеряемой АКБ.
- U – Напряжение.
- R – Сопротивление.
- SOC% – Расчетный уровень зарядки АКБ отображается в процентах
- REF – Номинал АКБ и тип стандарта измерений
- CCA – Ток холодной прокрутки
- SOH% – Ресурс аккумулятора
- Status – Статус состояния АКБ:
- STATUS: OK –ИБП в норме.
- STATUS: CR – Зарядить АКБ.
- STATUS: WR – Предупреждение.
- STATUS: AT – Внимание.
- STATUS: FA – Неисправность.
- Номер тестирования в реестре BATTERY WIZARD ONLINE.
- Кнопка «Отправить» отправляет результаты тестирования в облачное хранилище BATTERY WIZARD ONLINE. (только в версии с подпиской)
- Кнопка «Создать» переводит в меню создания сканирования результатов тестирования.
Создание результатов тестирования

Рис. 16 Страница сканирования результатов тестирования.
Для записи в файл результатов тестирования ИБП, нажмите кнопку «Сканировать». (Рис.16)
Наведите камеру смартфона на прибор CONBAT-545 с формированным QR-кодом. (Рис.17)

Рис. 17 Сканирования QR-кода.
Приложение расшифрует данные результатов тестирования. (Рис.18)

Рис. 18 Данные результата тестирования.
- Номер замера в памяти инструмента –«Measurement No. 11»
- Типа замеряемой АКБ – TYPE: AGM
- Статус состояния АКБ – STATUS: OK
- Ресурс аккумулятора отображается в процентах – SOH: 100%
- Расчетный уровень зарядки АКБ отображается в процентах – SOC: 100%
- Напряжение – 13.09V
- Сопротивление – Internal R: 21,641 mOhm
- Номинал и тип стандарта измерений – Rated: 9.0Ah
Для сохранения результатов измерений, нажмите кнопку «Сохранить и выйти». Для дальнейшего сканирования, нажмите кнопку «Сохранить, сканировать следующий». При ошибке или некорректном сканировании нажмите кнопку «Повторить». При отсутствии сети нажмите кнопку «Галерея» и выберете ранее сфотографированный QR-код. (Рис. 19)

Рис. 19 Сохранение и перезапись данных.
Результаты тестирования

Рис. 20 Результаты тестирования.
Результаты тестирования (Рис. 20) состоят из:
- Номер замера в памяти инструмента – #
- Типа замеряемой АКБ – TYPE
- Напряжение АКБ – U
- Сопротивление – R
- Расчетный уровень зарядки АКБ отображается в процентах – SOC%
- Номинал АКБ и тип стандарта измерений – REF
- Ток холодной прокрутки – CCA
- Ресурс аккумулятора – SOH%
- Статус состояния АКБ – STATUS
- STATUS: OK –ИБП в норме.
- STATUS: CR – Зарядить АКБ.
- STATUS: WR – Предупреждение.
- STATUS: AT – Внимание.
- STATUS: FA – Неисправность.
Для подтверждения и сохранения результатов сканирования, нажмите кнопки «Готово», измерения записываются в файлы выбранной категории в приложении CONBAT RTA WIZARD. (Рис.20)
ВЕБ-СЕРВИС BATTERY WIZARD ONLINE
Вход в веб-сервис осуществляется по адресу https://online.batterywizard.ru/Files.php
При входе требуется авторизация в личном кабинете BATTERY WIZARD ONLINE.

Рис. 21 Личный кабинет BATTERY WIZARD ONLINE
Личный кабинет (Рис.21) состоит из списка сохраненных файлов с результатами тестирований АБ.
В таблице файлов указаны:
- ID – Номер в реестре измерений в системе BATTERY WIZARD ONLINE
- Файл – Имя файла сформированного в результате сканирования тестирования.
- Дата загрузки — Дата загрузки результатов тестирования в облачное хранилище BATTERY WIZZARD ONLINE.
- Размер – размер загруженного файла.
Для получения протокола тестирования в формате PDF, выделите файл тестирования и нажмите кнопку «Сформировать протокол». (Рис.22)

Рис. 22 Формирования отчета протокола тестирования.
Результаты протокола тестирования режиме АВТО (Рис.23).

Рис. 23 Результаты протокола тестирования АВТО.
Результаты протокола тестирования в режиме ИБП (Рис.24)

Рис.24 Результаты протокола тестирования ИБП.
ОШИБКИ И РЕШЕНИЯ
- Ошибка «Нет подключения»
Ошибка приложения при отсутствии подключения к сети (Рис.25)

Рис. 25 Ошибка подключения
Решение: Проверка подключение к сети, если нет возможности подключения к сети интернет, сфотографируйте QR-код результатов тестирования CONBAT RTA545, при появлении сети, воспользуетесь функцией сканирования через «Галерея». (Рис.26)

Рис. 26 Режим сканирования «Галерея»
2. Ошибка при выборе режима сканирования. (Рис.27)

Рис. 27 Ошибка при выборе режима сканирования.
Решение: Измените режим сканирования в главном меню приложения. (Рис.28)

Рис. 28 Выбор режимов сканирования в главном меню.
3. Ошибка повторного сканирования. (Рис.29)

Рис. 29 Ошибка при повторном сканировании
Решение: Закончите сканирования или перейдите к следующему QR-коду результатов тестирования.
ГАРАНТИЙНЫЕ ОБЯЗАТЕЛЬСТВА
Производитель не предоставляет никаких гарантий, выраженных в явной форме или подразумеваемых на программное обеспечение, его качество, производительность, функциональность или совместимость для конкретных целей. Производитель также не гарантирует, что функции, содержащиеся в программном обеспечении, будут соответствовать конкретным требованиям, и что работа программного обеспечения будет бесперебойной и безошибочной. Таким образом, программное обеспечение продаётся в состоянии «как есть» (т.е. без гарантии качества), за исключением случаев, когда непосредственно указано иное в письменном виде.
ГАРАНТИЙНЫЕ ОБЯЗАТЕЛЬСТВА
Правообладатель: ООО «Бэттери Сервис Групп» 125581, г. Москва, ул. Флотская д. 7, этаж 2, пом. 97
www.conbat.ru
conbat@conbat.ru
+7 (499) 348-88-48
КОНТАКТЫ
По вопросам поддержки ПО пишите на адрес bsl_wizard@conbat.ru
